City Gifts – A New City Gallery
RMIT University Master of Architecture Graduate Project 2022
Supervisor: Michael Spooner
Awarded the Leon van Schaik Medal


On the bank of the Yarra River, adjacent to Federation Square, stands a building with both a front and a back. The front reflects the essence of the back, while the back serves as a tool for understanding the front. Together, they form a map for interpreting the city—a panorama of Melbourne that diverges from the conventional perspective. A new City Gallery.
Extending Federation Square’s legacy, this project fosters a dialogue about the city by weaving together its pedagogy, archaeology, and genealogy. The building serves as a medium for engaging with this discourse, showcasing architecture’s role not just in gathering but in curating; not only in observing but in reflecting and comprehending. It becomes a repository of memory, contextualising its own existence, and the endeavor for comprehension.
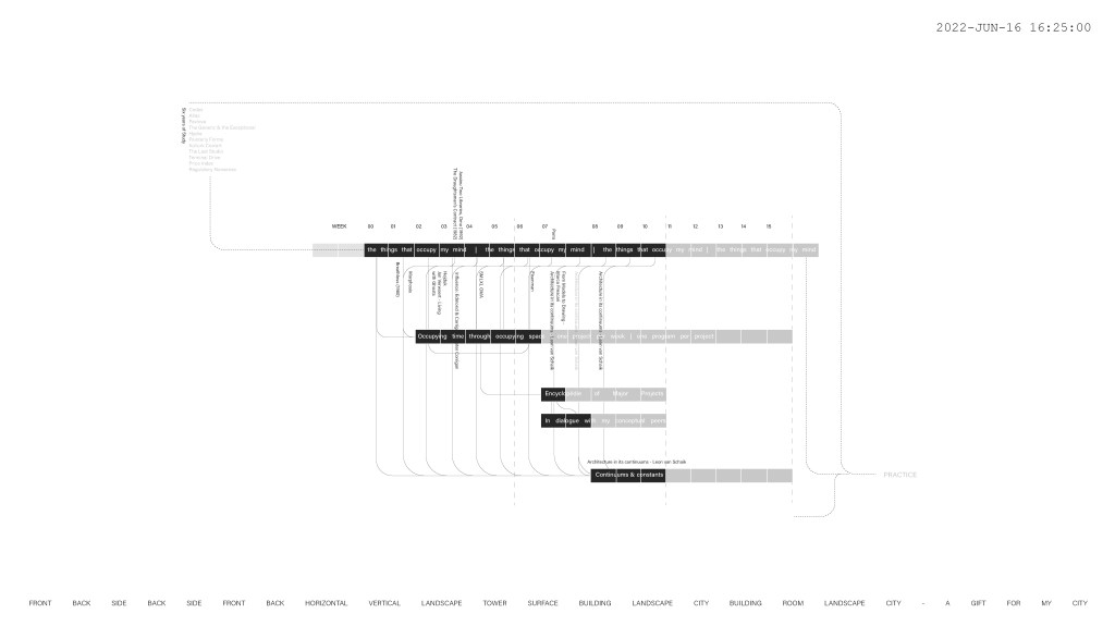
This project has not been a singular endeavour but rather a series of overlapping timelines and experiments that coalesce into a comprehensive body of work and research. Over 16 weeks, divided into three distinct epochs, this project reflects the pedagogical context in which it has been developed. These epochs are viewed not merely as stages but as periods with blurred beginnings and endings, each influencing and building upon the others.
While these three epochs are undeniably connected to the graduate project reviews, they are characterised by shifts in thinking—from collecting to situating what was collected, and finally, to applying what was learned. These three epochs represent three shifts in mindset, all culminating in the final project: a new City Gallery.
The project extends Federation Square East as a continuation of Federation Square, engaging with the idea of a city by establishing dialogues that continually reflect and refract within and beyond themselves. All elements of the project move forwards and backwards. A familiar bluestone path adheres to an undulating wall. You see your destination but not the full path yet. You glimpse a garden you cannot access. Turning around, you can’t see where you just were, but you can see where you started. Your movement hints at understanding the building, even if it is not yet clear.
The entry point serves as an intersection, defining a beginning while blurring everything else. At this moment, it is both front and back, landscape and surface, building and beyond. This gallery of city gifts holds memories of the site’s past. Filled with remnants of its former self, the New City Gallery is both an exhibition and a creation of its own.
Over the past 16 weeks, my focus has shifted weekly, but the imaginary plane I mapped over the Jolimont railyards has remained my site of experimentation—a petri dish for my ideas. These experiments form the context for this project. Each week added a new venture, constructing a history or archaeology of the site and shaping a body of research through which the building relates itself.
EPOCH 01
At the outset, the project posed the question, “What occupies architecture?”—in other words, what engages architecture? The first epoch conflated time and space, concentrating on translating a precedent or found influence into architectural form and seeking the moment when architecture transcends its origins. By occupying my mind and time, I engaged with the site through various occupations or programs reflecting the content I collected. These experiments challenged the proximity of the architect to the object, examining how I engaged with it and its legibility within the major project.





















Each experiment was tied to a grid—a modified Hoddle grid adapted for the site. Treating each segment as a singular context, rather than the whole, simplified the site’s complexities, focusing architectural concerns through architecture itself. The site became my city, so instead of engaging with Melbourne, I confined myself to this self-contained city.
By week 5, despite rejecting the surrounding environment, the site evolved into a distinct urban model, paradoxically mirroring the city it separated itself from. It viewed the city as a resilient force, occupied by numerous elements, and began to replicate this.
EPOCH 02
In week 1, a reflective task indexed all the drawings I produced throughout my degree, culminating in a drawing representing a convergence of timelines—a layering of occupations blurring distinctions between subject and time. The legibility of this introduced an architectural problem of comprehension, hinting at something worth pursuing.




Perhaps a better question than what keeps architecture busy is what keeps our ideas busy—how ideas materialise, challenge, idealise, or manifest. What pushes them beyond their known boundaries? In week 10, I drew another diagram, not as a simple diagram but as a map of my observations, situating the body of work within its pedagogy, archaeology, and genealogy. This diagram was my Acropolis, an analogy for the Major Project and my brief.

After 10 weeks of engaging with the site, I replicated the condition of the week 1 diagram, having collected artefacts but still needing to excavate their archaeology. I had an answer but felt I hadn’t yet asked the right question.
Standing on the edge of the site and city, an abstract map presented itself—a background to the city, hinting at a new way of reading both the city and the site. It was an inscription, a hieroglyph of the city.
The second epoch sought to place my project within its production context, Major Project. After five weeks of grappling with site-specific issues, I explored Major Project elsewhere, engaging with my peers and predecessors. I studied and reinterpreted their propositions, replicating their ideas not as direct copies but as attempts to understand.
Not yet ready to return to my project, I borrowed a friend’s project for a week. With only Jack Murray’s final presentation to guide me, I had names but lacked understanding. I interpreted, invented, and built upon his project, converging my time with Jack’s to articulate my own autonomy.




































EPOCH 03
Sitting on the foundations of its existence, the initial site office, a place for instruction, became an examination of what it could bring about. The project had become so unknowable that I needed new controls or conditions. It could no longer remain indifferent to the site; it needed something known, something as much a part of it as it wasn’t. It needed the city.






In 1967, the Gas and Fuel Towers, designed by Perrott Lyon Mathieson, were completed. In 1997, they were demolished, and in 2002, Corbett Lyon, son of Lyon, donated Callum Morton’s model of the towers to the gallery at Federation Square, where they once stood. Returned and gifted back to the site and city.
So, I returned them again, reoriented, a shadow of their former selves. This project is my gift to the city. The architecture addresses critiques of the original towers, rotating them to transform them from a barrier at the edge of the CBD into an axis, much like Federation Square. More importantly, they provided a moment to shift from a horizontal to a vertical landscape, an opportunity to untie myself from the knot I had created.
They became a surface on which I operated, folding the site into itself. This translation allowed the project to step outside itself and reflect on its qualities in relation to the city, becoming a caricature of the site and holding an abstract quality that reveals the city’s truth. The reinstated, paper-thin towers became a reference point, with the plane they sat on now forming the spine that holds them together—a reflection of the city folded into itself.
In obscuring what the site was, is, and could be, linear time unravels, reorienting the architectural experiments on a unified axis. All elements of the project now occur in unison, without an understood hierarchy or layering of space or time. It becomes a singular object comprising what it is along a continuum, situating and contextualising my pursuit, and relating it to myself, my labour, and time; to the Major Project; and to Melbourne.
THE FINAL PROJECT
Returning to the final project, the building becomes an apparatus for engaging with this discourse, demonstrating architecture’s ability to collect, curate, observe, reflect, and comprehend. It becomes a memory of what it knows within its own existence, striving for comprehension. I attempt to place the building outside its potential, examining what it is now—the City Gallery.




Mining the gallery’s archive, I re-entered a process of collection, incorporating past exhibition titles into the building’s specific program. This approach creates an interior condition that obscures the building’s past while advancing its architectural legibility to accommodate both its archaeology and potential future functions. This obscuring forces an interrogation of the building’s actual purpose. The interior spaces thus renew themselves, contrasting with the exterior conditions.





The project questions what we inherit from those before, around, and after us. Constantly reminding you of your position—where you are, where you are going, and where you came from—the building operates as a new, finite entity.
This contextualisation occurs at a different scale as you step away from the bronze surface and follow the bluestone path back to Federation Square. The building continuously engages with the process I followed, integrating aspects of the city and confronting what it previously avoided. The landscape grapples with this integration.
Divided into three bands, the site retains three pavilions—remnants from the surface transformation. Each pavilion prompts reflection: towards Federation Square, towards the city, and back to the New City Gallery. This project is not just about gathering or curating things but about articulation—distinguishing, applying, and reflecting on qualities.
The final architecture reflects this pursuit. It becomes a threshold between end and start, a codified tapestry, a billboard, a gateway. The quest for resolution was not about reaching an end but understanding what I am doing beyond its apparent form—building but not building, surface but not surface, city but not city. The final project aims not to consolidate everything but to apply and exhibit what has been discovered. It positions architecture as an object with the transcendental ability to encompass its function. Resolved yet unfinished, like the city, it holds the potential for ongoing addition.
Following a pattern of reflection, the New City Gallery perceives architecture and the graduate ‘Major Project’ as reflective mechanisms with the capacity and responsibility to extend beyond themselves—engaging in discourse with others and within their own realms. My Major Project serves as an endeavour to locate, presenting a model within a model and adjacent to the model. It explores what defines a Major Project while simultaneously investigating how cities are formed through actions on a site within the city.
The building becomes a repository of this knowledge within the context of its existence—a legacy and artefact of both the city and the Major Project. The New City Gallery is not merely a gallery because it houses objects; it is a gallery because it embodies and consists of those objects. And those objects, in turn, are the embodiment of my Major Project.
So, I leave you with this gift: A new City Gallery, in the city, of the city, for the city.
